当前位置:首页 > 标准规范 > 标准动态

由中国交通运输协会新技术促进分会发起的27项团体标准顺利立项

发表时间: 2023-03-02 作者: 来源:中国交通运输协会 点击:1771次

  根据《交通运输标准化“十四五”发展规划(交科技发(2021)106号)》《关于促进团体标准规范优质发展的意见(国标委联(2022)6号)》《市场监督总局标准创新司关于推动碳达峰碳中和标准化工作的通知》等文件精神,中国交通运输协会积极推动团体标准制定工作,力争做好标准的科学性、规范性、时效性,确保标准质量。

 

 团体标准立项审查会线上会议照片

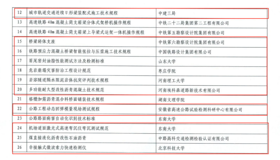
  6月14日-17日,中国交通运输协会(以下简称协会)通过线上视频会议形式,组织召开“2022年度第二批团体标准立项审查会”。审查会上,与会委员、专家审阅了团体标准申报的相关材料,听取了申报单位对团体标准立项情况的相关汇报,对申报立项的团体标准的必要性、可行性和前期准备工作进行了质询讨论,提出了全面客观的审查意见,为团标项目的定位、应用指明了方向,形成了审查会议纪要。根据《中国交通运输协会团体标准管理办法》相关规定,审查专家组一致同意37个项目的立项申请,其中,《高速公路零碳服务区建设技术指南》等27个项目由新技术促进分会发起(如下图)。目前协会正在对拟批准立项项目进行公示。

  培育发展团体标准,是发挥市场在标准化资源配置中的决定性作用、加快构建国家新型标准体系的重要举措。七届二次理事会后,中国交通运输协会把团体标准编制工作作为协会的重点工作和服务行业、服务企业的重要抓手,以政府的“放、管、服”改革为契机,加快制定团体标准工作步伐,促进团体标准推广应用,推动行业高质量发展;加快已立项团体标准的编制工作,突出创新性和先进性;加快标准的宣贯工作,确保标准及时实施落地。新技术分会将继续在协会的领导下,积极发挥分会的主动性,配合协会做好标准各方面的组织协调工作,推动新技术、新产品、新业态更好更快发展。

  团体标准已成为推动技术创新、产品创新发展的重要途径,可有效提升企业市场竞争力和行业影响力,企业可根据自身业务体系,提出团体标准的立项申请。


还没有账号?立即注册
已有账号?